Книги
Здравоохранение
Обращение с оружием
Охрана труда и безопасность работ
Автомобильный транспорт
Водный транспорт
Воздушный транспорт
Гигиенические и санитарно-эпидемиологические требования
Дорожное строительство
Гражданская оборона и черезвычайные ситуации
Железнодорожный транспорт
Журналы
Дорожное хозяйство
Кадровая служба
Контроль технических средств и систем
МВД
Объекты газораспределения
Удостоверения
Общие удостоверения
Охрана труда
Энергетика, Электробезопасность
Плакаты
Инструменты
Общие плакаты
Охрана труда, Безопасность работ
Первая помощь
Подъемные сооружения
Пожарная безопасность
Сварочное производство
Знаки
Вспомогательные знаки (VS)
Запрещающие знаки (Р)
Знаки медицинского и санитарного назначения (EC)
Знаки по электробезопасности (Т)
Знаки пожарной безопасности (F)
Наклейки на автомобиль
Предписывающие знаки (M)
Предупреждающие знаки (W)
Указательные знаки (D)
Эвакуационные знаки, (E)
Бланки
Бухгалтерские бланки, формы
Медицина
Охрана труда. Безопасность работ
Промышленная безопасность
Энергетика. Электробезопасность
Инфостойки
Напольные
Настенные
Настольные
Тренажеры
Акции
+7 (343) 204-74-14 Пн-Пт: 9:00-18:00
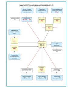
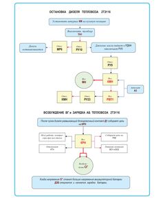
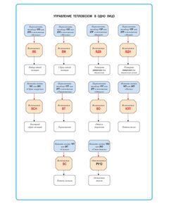
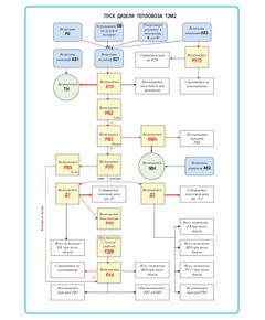
В данном разделе собраны плакаты со схемами для локомотивного хозяйства.